Click to Pay
Το Click to Pay είναι μια έξυπνη επιλογή online checkout χωρίς κωδικό πρόσβασης, η οποία παρέχει μια γρήγορη και εύκολη εμπειρία checkout που έχει σχεδιαστεί για να κάνει το checkout ταχύτερο και ευκολότερο σε όλες τις συσκευές. Το Click to Pay παρέχει ένα μόνο κουμπί checkout και μια τυποποιημένη ροή checkout για όλα τα συμμετέχοντα προγράμματα καρτών, συμπεριλαμβανομένων των Mastercard, Visa, American Express και Discover. Το Click to Pay βασίζεται στην προδιαγραφή Secure Remote Commerce (SRC) της EMVCo και αντικαθιστά το Masterpass, το Visa Checkout και το Amex Express Checkout.
Υποστηρίζονται οι ακόλουθες μέθοδοι ενοποίησης:
| Μέθοδοι ενοποίησης | Συναλλαγές |
|---|---|
|
*Για οδηγίες σχετικά με την προσθήκη του Click to Pay στην ενοποίηση Direct Payment, επικοινωνήστε με την your payment service provider. |
Όλες |
Σχετικά με τη μέθοδο
Όταν ένας πληρωτής εγγράφεται στο Click to Pay, χρησιμοποιεί τη διεύθυνση email του και προσθέτει τις κάρτες πληρωμής του στο προφίλ του Click to Pay.
Κατά το checkout στον ιστότοπό σας:
- Ο πληρωτής παρέχει τη διεύθυνση email του.
- Ο πληρωτής εκτελεί ένα πρόσθετο βήμα επαλήθευσης με έναν κωδικό πρόσβασης μίας χρήσης (OTP).
- Οι λεπτομέρειες της κάρτας του πληρωτή ανακτώνται από το προφίλ του Click to Pay και εμφανίζονται.
- Ο πληρωτής μπορεί να επιλέξει ποια κάρτα θα χρησιμοποιήσει για την πληρωμή.
- Το Click to Pay εμφανίζει ένα στοιχείο περιβάλλοντος εργασίας χρήστη Digital Card Facilitator (DCF) με τις λεπτομέρειες πληρωμής. Ο πληρωτής αποδέχεται τις λεπτομέρειες και επιβεβαιώνει την πληρωμή.
Για να αποφύγει το βήμα επαλήθευσης OTP στο μέλλον, ο πληρωτής μπορεί να κάνει την επιλογή "Να με θυμάσαι" για να παρακάμψει στη συνέχεια την επαλήθευση όταν χρησιμοποιεί το ίδιο πρόγραμμα περιήγησης σε επακόλουθο checkout.
Ο πληρωτής μπορεί να αποθηκεύσει πολλαπλές πιστωτικές, χρεωστικές ή προπληρωμένες κάρτες, τις σχετικές διευθύνσεις χρέωσης και πολλαπλές διευθύνσεις αποστολής στο προφίλ Click to Pay. Οι λεπτομέρειες της κάρτας αποθηκεύονται με ασφάλεια και παρέχεται πρόσθετη ασφάλεια με την προσφορά tokenization δικτύου όπου αυτό είναι δυνατό, με την προϋπόθεση ότι η δυνατότητα tokenization δικτύου είναι ενεργοποιημένη στην αγορά του πληρωτή). Το Click to Pay επιτρέπει στον πληρωτή να επιλέξει τις λεπτομέρειες πληρωμής που θα χρησιμοποιηθούν για την πληρωμή. Ωστόσο, η ίδια η πληρωμή διεκπεραιώνεται χρησιμοποιώντας την τράπεζα εμπόρου που έχει διαμορφωθεί για το προφίλ εμπόρου στο Mastercard Gateway.
Αν ο πληρωτής δεν έχει υπάρχον προφίλ Click to Pay, μπορεί να το δημιουργήσει κατά τη διαδικασία checkout, παρέχοντας τη διεύθυνση email και τις λεπτομέρειες της κάρτας του και επιλέγοντας να προχωρήσει με το Click to Pay. Το Click to Pay εμφανίζει το συστατικό DCF όπου ο πληρωτής μπορεί να προσθέσει τις λεπτομέρειες επικοινωνίας του και να δημιουργήσει το προφίλ του Click to Pay πριν επιβεβαιώσει την πληρωμή. Αν ο πληρωτής δεν θέλει να χρησιμοποιήσει το Click to Pay, παρέχει τις λεπτομέρειες της κάρτας του για κανονική πληρωμή με πιστωτική ή χρεωστική κάρτα, και επιλέγει να προχωρήσει στην ολοκλήρωση αγοράς (checkout) ως επισκέπτης.
Το Click to Pay προσφέρει τα ακόλουθα πλεονεκτήματα:
- Έξυπνη αναγνώριση πληρωτών, "ενσωματωμένη" στη ροή checkout, για την έναρξη ταχύτερου checkout επισκεπτών σε όλες τις συσκευές χωρίς κωδικούς πρόσβασης για απομνημόνευση.
- Μείωση των κλικ και των εισαγωγών καρτών με το χέρι για να αυξηθεί τελικά η μετατροπή και να δημιουργηθούν frictionless εμπειρίες.
- Δυνατότητα για υψηλότερα ποσοστά έγκρισης, μέσω του tokenization δικτύου, που βοηθά στη μείωση των αποτρέψιμων απορρίψεων.
- Βασισμένο στα πρότυπα EMVCo SRC για τη δημιουργία μιας συνεπούς εμπειρίας χρήστη και μείωση των ποσοστών απάτης στις στιγμές πληρωμής checkout επισκεπτών στο ηλεκτρονικό εμπόριο.
- Ασφαλής ανταλλαγή δεδομένων πληρωμής, συμπεριλαμβανομένων των λεπτομερειών κάρτας, χρέωσης και διεύθυνσης αποστολής.
Κύριες υποστηριζόμενες δυνατότητες
Όταν χρησιμοποιείτε το Click to Pay ως τρόπο πληρωμής, μπορείτε:
- Να εκτελέσετε πληρωμές χρησιμοποιώντας πληρωμή σε ένα βήμα ή συναλλαγές έγκρισης και δέσμευσης δύο βημάτων.
- Να κάνετε επιστροφές χρημάτων, ακυρώσεις και εκταμιεύσεις.
- Να προσθέσετε συμπληρωματικά δεδομένα στα αιτήματά σας για να κάνετε την πληρωμή πιο εύχρηστη για τον πληρωτή ή να διευκολύνετε τη διεκπεραίωσή της στο σύστημα πληρωμών.
Λεπτομέρειες πληρωμής που επιστράφηκαν
Το Click to Pay επιστρέφει διαφορετικούς τύπους λεπτομερειών πληρωμής στην πύλη και, κατά συνέπεια, σε εσάς με βάση το τι ζήτησε η πύλη, τη διαμόρφωσή σας στο σύστημα Click to Pay και το πρόγραμμα κάρτας που χρησιμοποιήθηκε. Συνήθως το Click to Pay επιστρέφει ένα token δικτύου, τη λήξη του token, το πλήρες κρυπτόγραμμα όπου υποστηρίζεται από το πρόγραμμα κάρτας, και τις αποκρυμμένες λεπτομέρειες της κάρτας.
Αν η χρησιμοποιούμενη κάρτα δεν υποστηρίζει tokenization δικτύου, π.χ. ο εκδότης δεν συμμετέχει, το Click to Pay επιστρέφει τις λεπτομέρειες της κάρτας, όπως τον αριθμό της κάρτας και τη λήξη της κάρτας, αντί για τις λεπτομέρειες του token δικτύου.
Οι λεπτομέρειες πληρωμής που δίνονται από τον πληρωτή κατά τη διάρκεια της αλληλεπίδρασης C2P αποθηκεύονται στην περίοδο λειτουργίας και επιστρέφονται στην απόκριση συναλλαγής για όλα τα αιτήματα API που εκτελούνται χρησιμοποιώντας την περίοδο λειτουργίας:
Λεπτομέρειες token δικτύου
Αν η απόκριση περιέχει λεπτομέρειες token δικτύου, το πεδίο sourceOfFunds.type ορίζεται σε SCHEME_TOKEN. Επιπλέον:
- Επιστρέφονται οι λεπτομέρειες της αποκρυμμένης κάρτας στα ακόλουθα πεδία:
sourceOfFunds.provided.card.numbersourceOfFunds.provided.card.expiry.yearsourceOfFunds.provided.card.expiry.month
- Επιστρέφονται οι λεπτομέρειες του token δικτύου στα ακόλουθα πεδία:
sourceOfFunds.provided.card.deviceSpecificNumbersourceOfFunds.provided.card.deviceSpecificExpiry.monthsourceOfFunds.provided.card.deviceSpecificExpiry.year
- Η American Express δεν υποστηρίζει αυτόν τον τύπο token δικτύου.
- Το πλήρες κρυπτόγραμμα του token δικτύου επιστρέφεται μόνο στην απόκριση UPDATE SESSION FROM WALLET και όχι σε κάποια από τις αποκρίσεις της συναλλαγής πληρωμής.
Λεπτομέρειες κάρτας
Αν δεν υποστηρίζεται tokenization δικτύου και αντ' αυτού επιστρέφονται οι λεπτομέρειες της κάρτας, το πεδίο sourceOfFunds.type ορίζεται σε CARD. Επιπλέον, επιστρέφονται οι ακόλουθες αποκρυμμένες λεπτομέρειες της κάρτας:
- sourceOfFunds.provided.card.number
- sourceOfFunds.provided.card.expiry.year
- sourceOfFunds.provided.card.expiry.month
Λεπτομέρειες πληρωτή
Το όνομα και ο αριθμός τηλεφώνου του πληρωτή δίνονται στο αντικείμενο customer. Η διεύθυνση email του πληρωτή δίνεται στο πεδίο customer.email, εφόσον έχετε ορίσει το consumerEmailAddressRequested σε true στο αίτημά σας.
Διεύθυνση χρέωσης
Η διεύθυνση χρέωσης που συσχετίζεται με την κάρτα δίνεται στα πεδία αντικειμένου billing.address.
Διεύθυνση αποστολής
Αν έχετε ορίσει το collectShippingAddress σε true στο αίτημά σας, η διεύθυνση αποστολής δίνεται στα πεδία αντικειμένου shipping.address.
Προαπαιτούμενα
Για να χρησιμοποιήσετε το Click to Pay ως τρόπο πληρωμής:
- Επικοινωνήστε με την your payment service provider για να βεβαιωθείτε ότι το Click to Pay είναι διαθέσιμο σε εσάς και για να ενεργοποιήσετε το απαιτούμενο δικαίωμα για να το χρησιμοποιήσετε.
- Ενσωματωθείτε στο SRC και ενεργοποιήστε το SRC για τον λογαριασμό εμπόρου σας στο Merchant Administration (MA). Μεταβείτε στο Admin > SRC Configuration και ακολουθήστε τις οδηγίες.
Προσθήκη της μεθόδου στην ενοποίησή σας
Ακολουθήστε τις οδηγίες για τις μεθόδους ενοποίησης που θέλετε να χρησιμοποιήσετε.
Για παραδείγματα αιτημάτων συναλλαγής Click to Pay, κάντε λήψη της συλλογής Postman.
Hosted Checkout
Αν το προφίλ εμπόρου σας έχει ενεργοποιηθεί για χρήση του Click to Pay, αυτή η επιλογή παρέχεται αυτόματα στους πληρωτές σας στη σελίδα Hosted Payment εντός των επιλογών πληρωμής με πιστωτική και χρεωστική κάρτα:
- Αν ο πληρωτής έχει ένα υπάρχον προφίλ Click to Pay και εισαγάγει τη διεύθυνση email του ή το δώσετε στο
INITIATE CHECKOUTαίτημα, ο πληρωτής πρέπει να εισαγάγει ένα OTP και, στη συνέχεια, οι κάρτες που είναι αποθηκευμένες στο προφίλ του Click to Pay εμφανίζονται για επιλογή. - Αν ο πληρωτής έχει ένα υπάρχον προφίλ Click to Pay και αναγνωρίζεται από τα cookie, οι κάρτες που είναι αποθηκευμένες στο προφίλ του Click to Pay εμφανίζονται για επιλογή.
- Αν ο πληρωτής δεν έχει υπάρχον προφίλ Click to Pay, η σελίδα Hosted Payment του επιτρέπει να το δημιουργήσει και να αποθηκεύσει τις λεπτομέρειες της κάρτας για αυτό.
Για να επιτρέψετε στον πληρωτή να χρησιμοποιεί το Click to Pay στην ενοποίηση του Hosted Checkout, υλοποιήστε τη γενική ενοποίηση του Hosted Checkout λαμβάνοντας υπόψη τα ακόλουθα σημεία:
- Διεύθυνση αποστολής: Οι πληρωτές δεν μπορούν να επιλέξουν διεύθυνση αποστολής κατά την αλληλεπίδραση Click to Pay. Αν χρειάζεστε μια διεύθυνση αποστολής για την παραγγελία, συγκεντρώστε αυτές τις λεπτομέρειες πριν στείλετε το αίτημα
INITIATE CHECKOUT. - Διεύθυνση χρέωσης: Η διεύθυνση χρέωσης συλλέγεται πάντα από τον πληρωτή κατά την αλληλεπίδραση Click to Pay.
- Ταυτοποίηση 3D Secure (3DS): Αν έχετε διαμορφωθεί για 3DS, το Hosted Checkout εκτελεί αυτόματα ταυτοποίηση 3DS μετά την αλληλεπίδραση Click to Pay.
- Σημαντικά πεδία στο αίτημα
INITIATE CHECKOUT: Προσθέστε τα πεδία από τον παρακάτω πίνακα στο αίτημά σας, εφόσον είναι δυνατόν.
Πίνακας: Σημαντικά πεδία Click to Pay στο αίτημα INITIATE CHECKOUT
| Πεδίο | Περιγραφή | Υποχρεωτικό |
|---|---|---|
| interaction.country | Για το στοιχείο DCF, η χώρα αλληλεπίδρασης καθορίζει το περιεχόμενο για τη χώρα που θα εμφανίζεται στον πληρωτή κατά την αλληλεπίδραση Click to Pay, όπως τους Όρους και τις Προϋποθέσεις. Η τιμή που διαμορφώσατε για το προφίλ εμπόρου σας στην πύλη χρησιμοποιείται από προεπιλογή. Προσθέστε αυτό το πεδίο στο αίτημά σας αν θέλετε να παρακάμψετε την τιμή στο προφίλ εμπόρου σας για αυτήν την αλληλεπίδραση. | Προαιρετικό |
| interaction.locale | Για το στοιχείο DCF, οι τοπικές ρυθμίσεις αλληλεπίδρασης καθορίζουν τη γλώσσα εμφάνισης. Από προεπιλογή, χρησιμοποιείται η γλώσσα που έχει διαμορφωθεί στον browser του πληρωτή. Αν η γλώσσα του πληρωτή δεν μπορεί να προσδιοριστεί ή δεν υποστηρίζεται, χρησιμοποιείται η επιλογή en_US. Αν θέλετε να παρακάμψετε την τιμή, προσθέστε αυτό το πεδίο στο αίτημά σας. Επί του παρόντος, οι υποστηριζόμενες γλώσσες είναι τα Αγγλικά Ηνωμένου Βασιλείου (en_UK), τα Ισπανικά (es_ES), τα Γαλλικά Καναδά (fr_CA), τα Πορτογαλικά Βραζιλίας (pt_BR) και τα Κινεζικά Χονγκ Κονγκ (zh_HK). | Προαιρετικό |
| merchant.name | Δώστε τον διακριτικό τίτλο σας, όπως το όνομα που είναι γνωστό στον πληρωτή σας. Το όνομα μπορεί να εμφανίζεται κατά την αλληλεπίδραση Click to Pay. | Υποχρεωτικό |
| merchant.url | Δώστε τη διεύθυνση URL του ιστότοπού σας που χρησιμοποιεί ο πληρωτής. Η διεύθυνση URL μπορεί να εμφανίζεται κατά την αλληλεπίδραση Click to Pay. | Υποχρεωτικό |
| customer.email | Η διεύθυνση email του πληρωτή συλλέγεται πάντα κατά την αλληλεπίδραση Click to Pay. Αν γνωρίζετε ήδη τη διεύθυνση email του πληρωτή, προσθέστε το πεδίο customer.email στο αίτημά σας για να επιτρέψετε στον πληρωτή να παρακάμψει την εισαγωγή της διεύθυνσης email του κατά την αλληλεπίδραση Click to Pay. | Υποχρεωτικό |
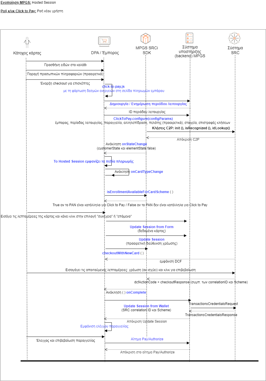
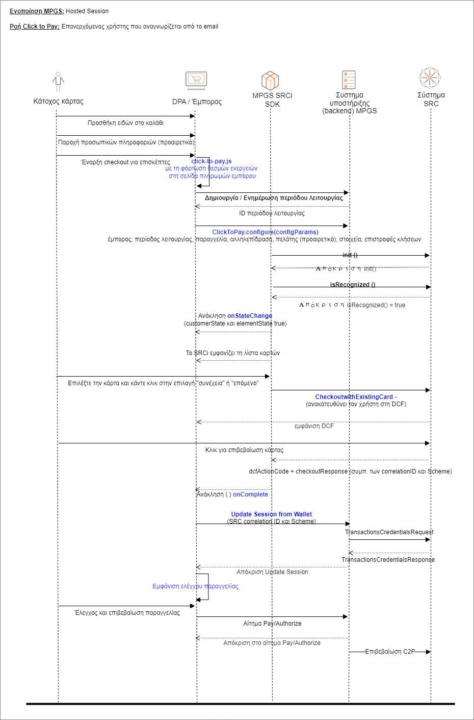
Hosted Session
Αν επιτρέψετε στον πληρωτή να χρησιμοποιήσει το Click to Pay στην ενοποίηση του Hosted Session, πρέπει να υποστηρίξετε τρία διαφορετικά σενάρια πληρωτή για την υποβολή μιας πληρωμής:
- Νέος χρήστης: όταν ένας πληρωτής χρησιμοποιεί το Click to Pay για πρώτη φορά ή θέλει να παράσχει μια νέα κάρτα.
- Επανερχόμενος χρήστης: με cookie όταν ένας πληρωτής που επιστρέφει αναγνωρίζεται από τα cookies.
- Επανερχόμενος χρήστης: με email όταν ένας πληρωτής που επιστρέφει αναγνωρίζεται από τη διεύθυνση email του.
Οι παρακάτω εικόνες απεικονίζουν τις ροές που σχετίζονται με τα τρία σενάρια. Για περισσότερες πληροφορίες σχετικά με τον τρόπο υλοποίησής τους, βλ. Ενοποίηση Hosted Session του Click to Pay.
Εικόνα: Ροή νέων χρηστών
Εικόνα: Επανερχόμενος χρήστης με ροή cookie
Εικόνα: Επανερχόμενος χρήστης με ροή email
Δοκιμή της μεθόδου
Οι παρακάτω πίνακες περιγράφουν τις υποστηριζόμενες ρυθμίσεις δοκιμής.
Πίνακας: Υποστηριζόμενες ρυθμίσεις δοκιμής
| Περιβάλλον | Προφίλ εμπόρου | Τύπος κάρτας που χρησιμοποιείται | Σκοπός |
|---|---|---|---|
| Δοκιμή (MTF) | Live | Κάρτα δοκιμής sandbox από το Click to Pay | Δοκιμή μόνο μέσω του τμήματος sandbox Click to Pay της ροής πληρωμών μόνο. |
| Δοκιμή (MTF) | Δοκιμή | Δοκιμαστική κάρτα από τον your payment service provider | Δοκιμή της ενοποίηση εμπόρου μόνο με την πύλη, το τμήμα της ροής Click to Pay προσομοιώνεται |
| Παραγωγή | Live | Live κάρτες που ανήκουν στον έμπορο | Πλήρης δοκιμή από άκρη σε άκρη με την πύλη και το Click to Pay |
| Παραγωγή | Δοκιμή | Κάρτες δοκιμής από την πύλη | Δοκιμή της ενοποίηση εμπόρου μόνο με την πύλη, το τμήμα της ροής Click to Pay προσομοιώνεται |
Στατική δοκιμή
Όταν ολοκληρώσετε την ενοποίησή σας με την πύλη για το Click to Pay, μπορείτε να τη δοκιμάσετε χρησιμοποιώντας το δοκιμαστικό προφίλ εμπόρου, δηλαδή το ID εμπόρου μπροστά στο οποίο προστίθεται το πρόθημα TEST. Όταν χρησιμοποιείτε το δοκιμαστικό προφίλ εμπόρου, η πύλη παρέχει έναν προσομοιωτή για την αλληλεπίδραση Click to Pay. Ο προσομοιωτής Click to Pay χρησιμοποιεί ένα σύνολο προκαθορισμένων λεπτομερειών πληρωμής που δεν μπορούν να τροποποιηθούν. Με βάση τις προκαθορισμένες λεπτομέρειες πληρωμής, μπορείτε να ενεργοποιήσετε και να δοκιμάσετε διαφορετικά σενάρια, όπως περιγράφεται παρακάτω.
Η δεύτερη στήλη στους παρακάτω πίνακες δείχνει τα τέσσερα τελευταία ψηφία του FPAN που επέλεξε ο πληρωτής κατά την αλληλεπίδραση Click to Pay. Για να ενεργοποιήσετε ένα σενάριο, επιλέξτε το αντίστοιχο FPAN στον προσομοιωτή κατά την αλληλεπίδραση Click to Pay του πληρωτή.
Σενάριο 1: Το Click to Pay επιστρέφει ένα token δικτύου και ένα πλήρες κρυπτόγραμμα
| Πρόγραμμα | Τελευταία 4 ψηφία του FPAN | ID συσχέτισης SRC | Απόκριση από την πράξη UPDATE SESSION FROM WALLET | Απόκριση από την πράξη AUTHORIZE ή PAY |
|---|---|---|---|---|
| Mastercard | xxx0007 | 783a935d-c6a9-4289-b19d-c3336f998b57 |
Διεύθυνση αποστολής
Λεπτομέρειες πελάτη
Διεύθυνση χρέωσης
|
Διεύθυνση αποστολής
Λεπτομέρειες πελάτη
Διεύθυνση χρέωσης
|
| Visa | xxx4198 | 12345671-visaTAVV-expiry1232-colShiptrue |
Διεύθυνση αποστολής
Λεπτομέρειες πελάτη
Διεύθυνση χρέωσης
|
Διεύθυνση αποστολής
Λεπτομέρειες πελάτη
Διεύθυνση χρέωσης
|
Σενάριο 2: Το Click to Pay επιστρέφει ένα token δικτύου και ένα δυναμικό CSC
| Πρόγραμμα | Τελευταία 4 ψηφία του FPAN | ID συσχέτισης SRC | Απόκριση από την πράξη UPDATE SESSION FROM WALLET | Απόκριση από την πράξη AUTHORIZE ή PAY |
|---|---|---|---|---|
| Mastercard | xxx0008 | 261af700-e576-43bf-af92-bd0f6810e8fb |
Διεύθυνση αποστολής
Λεπτομέρειες πελάτη
Διεύθυνση χρέωσης
|
Διεύθυνση αποστολής
Λεπτομέρειες πελάτη
Διεύθυνση χρέωσης
|
| Visa | xxx3333 | 12345671-visaDTVV-expiry1232-colShiptrue |
Διεύθυνση αποστολής
Λεπτομέρειες πελάτη
Διεύθυνση χρέωσης
|
Διεύθυνση αποστολής
Λεπτομέρειες πελάτη
Διεύθυνση χρέωσης
|
| American Express | xxx0017 | 4c26bae3-0638-4766-9539-58ae12844333 |
Διεύθυνση αποστολής
Λεπτομέρειες πελάτη
Διεύθυνση χρέωσης
|
Διεύθυνση αποστολής
Λεπτομέρειες πελάτη
Διεύθυνση χρέωσης
|
Σενάριο 3: Το Click to Pay επιστρέφει τον αριθμό της κάρτας και την ημερομηνία λήξης, όπου το tokenization δικτύου δεν υποστηρίζεται
| Πρόγραμμα | Τελευταία 4 ψηφία του FPAN | ID συσχέτισης SRC | Απόκριση από την πράξη UPDATE SESSION FROM WALLET | Απόκριση από την πράξη AUTHORIZE ή PAY |
|---|---|---|---|---|
| Mastercard | xxx0305 | 8e455e8b-4e52-46cf-a3da-83aa3cf9a76e |
Διεύθυνση αποστολής
Λεπτομέρειες πελάτη
Διεύθυνση χρέωσης
|
Διεύθυνση αποστολής
Λεπτομέρειες πελάτη
Διεύθυνση χρέωσης
|
| Visa | xxx4821 | 12345671-visa1-expiry1232 |
Λεπτομέρειες πελάτη
Διεύθυνση χρέωσης
|
Λεπτομέρειες πελάτη
Διεύθυνση χρέωσης
|
| American Express | xxx4564 | 86584dcc-280f-4b57-8da4-49cd1067a2eb |
Διεύθυνση αποστολής
Λεπτομέρειες πελάτη
Διεύθυνση χρέωσης
|
Διεύθυνση αποστολής
Λεπτομέρειες πελάτη
Διεύθυνση χρέωσης
|
Δοκιμασία του SRC με ταυτοποίηση 3D Secure
Αν το προφίλ εμπόρου σας είναι ενεργοποιημένο για Ταυτοποίηση 3-D Secure (3DS), μπορείτε να χρησιμοποιήσετε στους παρακάτω πίνακες για να ενεργοποιήσετε είτε μια ροή frictionless είτε μια ροή challenge.
Σενάριο 4: Ροή 3DS2 Challenge
| Πρόγραμμα | Τελευταία 4 ψηφία του FPAN | ID συσχέτισης SRC | Απόκριση από το API |
|---|---|---|---|
| Mastercard | xxx0009 | 1049624e-cc67-45f6-bd5f-c625eb4c6cc1 |
|
| Visa | xxx4222 | 12345671-SRC3DSChallenge-expiry1232-colShiptrue |
|
| American Express | xxx4570 | 20e051bc-bd25-46db-a7d3-d2944fbb05cf |
|
Σενάριο 5: Ροή frictionless 3DS2
| Πρόγραμμα | Τελευταία 4 ψηφία του FPAN | ID συσχέτισης SRC | Απόκριση από το API |
|---|---|---|---|
| Mastercard | 0010 | 16e051bc-bd25-46db-a7d3-d2944fbb05cf |
|
| Visa | xxx4180 | 12345671-SRC3DSFrictionless-expiry1232-colShiptrue |
|
| American Express | 4571 | 17e051bc-bd25-46db-a7d3-d2944fbb05cf |
|
Συχνές ερωτήσεις
Ως πληρωτής, έχω προσθέσει μια κάρτα στο πορτοφόλι Click To Pay, γιατί δεν εμφανίζεται στη σελίδα checkout;
Ενώ το ίδιο το προφίλ πληρωτή σας για το Click to Pay μπορεί να περιέχει κάρτες για τυχόν υποστηριζόμενα προγράμματα καρτών, μπορεί να χρησιμοποιήσει το Click to Pay μόνο για κάρτες για τις οποίες:
- το πρόγραμμα καρτών έχει ενεργοποιηθεί για το Click to Pay στο προφίλ εμπόρου σας.
- το προφίλ εμπόρου σας έχει διαμορφωθεί για τη διεκπεραίωση καρτών με αυτό το πρόγραμμα και το νόμισμα συναλλαγής.
Είναι διαθέσιμη δοκιμή end-to-end με το Click to Pay;
Προς το παρόν, οι δοκιμές end-to-end δεν υποστηρίζονται με το Click to Pay. Μπορείτε να χρησιμοποιήσετε τον live λογαριασμό εμπόρου σας στο περιβάλλον δοκιμής (MTF) για να δοκιμάσετε τη διαδικασία μόνο μέχρι την αλληλεπίδραση Click to Pay ή χρησιμοποιώντας το περιβάλλον sandbox Click to Pay για την πραγματική διαδικασία αλληλεπίδρασης.